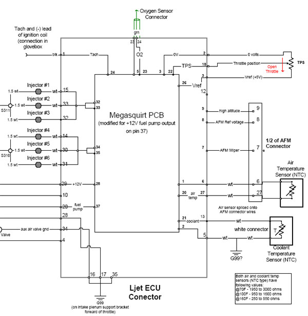
Ljet - MegaSquirt conversion pinout diagram.
I followed the diagram exactly but am puzzled by LJet pins 29 and 10 and Megasquirt pin 10.
I can see that Megasquirt pin 28 needs to be supplied with switched 12+, but when I switch on the ignition, LJet pin 29 is not powered by 12V+ (though LJet pin 28 is).
Peter Florance's document does not indicate that LJet pin 10 should be connected to anything on the MS board - should LJet pin 10 also be connected to pin Megasquirt pin 28?
Also, in regard to LJet pins 28, 34 and 4, should I connect these to 16, 17 and 35 respectively to provide the ground? In testing, I found that LJet pin 28 seems to be +12v when the ignition is switched on.
Thanks,
I can see that Megasquirt pin 28 needs to be supplied with switched 12+, but when I switch on the ignition, LJet pin 29 is not powered by 12V+ (though LJet pin 28 is).
Peter Florance's document does not indicate that LJet pin 10 should be connected to anything on the MS board - should LJet pin 10 also be connected to pin Megasquirt pin 28?
Also, in regard to LJet pins 28, 34 and 4, should I connect these to 16, 17 and 35 respectively to provide the ground? In testing, I found that LJet pin 28 seems to be +12v when the ignition is switched on.
Thanks,
- Attachments
-
- LJet to MS pin out
- JLet_MS_pinOut.jpg (51.39 KiB) Viewed 15916 times
Michael
1981 GTV6
1981 GTV6
Michael, I think that's an error in the diagram. L-Jet 28 is switched 12V and that's what I used on mine. Go ahead and use that to MS pin 28.
On the grounds, you have that backwards. L-Jet pins 16,17 and 35 should go to the common gound plane on the MS (1-19).
Pin 10 is switched 12V to the injectors from the combi relay and doesn't need an MS connection.
HTH, you're almost there!
-Peter
On the grounds, you have that backwards. L-Jet pins 16,17 and 35 should go to the common gound plane on the MS (1-19).
Pin 10 is switched 12V to the injectors from the combi relay and doesn't need an MS connection.
HTH, you're almost there!
-Peter
The true joy of an Alfa Romeo is behind the wheel.
Well now I've fixed my L-jet to MS wiring harness, but I've got some problems. I've got no fuel pump and just when I turn the ignition on I can hear an injector firing. All I did was connect LJet 28 to MS 28.
What should I be doing with pin 29 - nothing or grounding it? The following table is my L-jet to MS wiring table. Can you see anything wrong with what I'm doing here?

Thanks,
Bill in MD
What should I be doing with pin 29 - nothing or grounding it? The following table is my L-jet to MS wiring table. Can you see anything wrong with what I'm doing here?
Thanks,
Bill in MD
Bill in MD
'88 Alfa Milano Verde x 2
'77 Fiat Spider
'88 Alfa Milano Verde x 2
'77 Fiat Spider
Bingo Peter. You have to ground pin 28 (LJET) in order to get switched voltage from pin 29 (LJET). Both are connected to the FI wire set. LJET pin 29 should connect to MS pin 28. It all became clear to me when I got out the LJET diagram on page 00-79 of the Milano manual.
I'll have to correct my wiring table and submit it here to eliminate some of the confusion.
So I am up and running...er, idling. Its rough, but I'll have to get the computer hooked up to the MS box.
This afternoon I tune!
Bill, snowbound in MD
I'll have to correct my wiring table and submit it here to eliminate some of the confusion.
So I am up and running...er, idling. Its rough, but I'll have to get the computer hooked up to the MS box.
This afternoon I tune!
Bill, snowbound in MD
Bill in MD
'88 Alfa Milano Verde x 2
'77 Fiat Spider
'88 Alfa Milano Verde x 2
'77 Fiat Spider
OK good. Bill, I have not yet got my car running on MS. It is probable that the wiring error I made cuased the FET driver some damage. I have replaced that now and the box seems to work as before on the Stimulator.
So, what we are saying is the the pinout is exactly correct, except that LJET 29 also needs to be connected to ground?
So, what we are saying is the the pinout is exactly correct, except that LJET 29 also needs to be connected to ground?
Michael
1981 GTV6
1981 GTV6
Michael, Ljet 28 needs to get grounded in order to get 12V on Ljet 29. Connect Ljet 29 to MS 28. Ground Ljet 28.
Try this. With the ignition on find a way to ground Ljet pin 28. You'll hear a click from the combo relay. You'll see the voltage on Ljet pin 29 go from floating to +12V. It didn't make sense to me until I saw the wiring diagram, but that's the way the combo relay works.
Try this. With the ignition on find a way to ground Ljet pin 28. You'll hear a click from the combo relay. You'll see the voltage on Ljet pin 29 go from floating to +12V. It didn't make sense to me until I saw the wiring diagram, but that's the way the combo relay works.
Bill in MD
'88 Alfa Milano Verde x 2
'77 Fiat Spider
'88 Alfa Milano Verde x 2
'77 Fiat Spider
Micheal I seem to recal having the same problem with the pin out... I also recal the fix was to follow the pin out diagram absolutely exactly - it is correct, the wiring diagram does show L-jet pin 28 going to ground.
Ljet pin 28 should be grounded, I'd suggest to the L-jet casing is easiest, L-jet pin 29 is your +12v feed for the ECU and should be jumpered to MS pin 28. & bmacf is correct this is a "feature" of the GTV6's combo relay set up.
Hopefully you're very nearly running.....
Ljet pin 28 should be grounded, I'd suggest to the L-jet casing is easiest, L-jet pin 29 is your +12v feed for the ECU and should be jumpered to MS pin 28. & bmacf is correct this is a "feature" of the GTV6's combo relay set up.
Hopefully you're very nearly running.....
83' GTV6, 3.0 24v supercharged
thanks so much bill, that'll make it easy to make my pigtail...
i've only now some time to myself to make it since having this kit from mid 2004 !
did you build your ms into the l-jet case or also make a loom back to the DB37 connector?
if you did do this, you'll see the numbered female DB37 included to make your own loom... so having this table makes this night-mare a no brainer ! thanks sooooo much.. (now all i need is a spare l-jet loom !) the hunt begins !
to clarify - looking at the db37, the longer top row is 1-19 (left to right) and the lower row 20-37 right?
i'm going to my local electronics shop to find a suitable sealant for the delicates.. this anti-static routine is annoying... (must get wrist-strap!)
thanks, (sorry for the rambling)
joe
i've only now some time to myself to make it since having this kit from mid 2004 !
did you build your ms into the l-jet case or also make a loom back to the DB37 connector?
if you did do this, you'll see the numbered female DB37 included to make your own loom... so having this table makes this night-mare a no brainer ! thanks sooooo much.. (now all i need is a spare l-jet loom !) the hunt begins !
to clarify - looking at the db37, the longer top row is 1-19 (left to right) and the lower row 20-37 right?
i'm going to my local electronics shop to find a suitable sealant for the delicates.. this anti-static routine is annoying... (must get wrist-strap!)
thanks, (sorry for the rambling)
joe



